2022年邯郸科技职业学院高职单招报考指南
收藏

学院名称
邯郸科技职业学院
办学类型
公办全日制普通院校
学校代码
14695
办学层次
专科
邯郸科技职业学院是经河北省人民政府批准、教育部备案的一所综合性公办全日制普通高等院校,地处冀晋鲁豫四省交界区域中心——千年古都邯郸市冀南新区,西依太行山,近临滏阳河源头,滏水潺潺自校园蜿蜒而过,36栋单体建筑错落有致,园林式建筑风格典雅飘逸,怡人景色美不胜收。学院配有高标准室外运动场,室内游泳跳水馆、篮球馆等体育设施,作为2022年河北省第十六届运动会场馆之一,具备承办田径、篮球、游泳、跳水等赛项的条件。
学院秉持“产教融合、校企合作”的原则,密切政、行、校、企合作,服务社会经济发展。紧紧围绕现代战略性新兴产业、“新基建”及河北省重点产业、传统产业转型升级的需要,总体规划建设都市农业、电子信息、装备制造、能源与新材料、健康服务与管理、财经金融等专业群,涵盖理、工、经、农、医等多个学科门类。



01
招生对象
02
考试安排
高职单招考试实行“文化素质+职业技能”的评价方式,总分为750分。文化素质考试科目为语文、数学,每科150分,满分300分;职业技能考试可采取专业基础考试、职业适应性测试或面试等方式进行,具体以联合考试牵头院校规定为准,满分450分。
考试安排和免试条件详见河北省教育考试院网站(网址:http://www.hebeea.edu.cn),或查询牵头院校网站。
03
招生专业和招生计划
04
录取规则
3.专业语种不限,各专业入学后外语课程均使用英语教学。
7. 新生报到后,我院要进行新生入学资格和身体复查,对于弄虚作假、不符合录取条件者将取消入学资格。
05
收费标准
1. 我院严格按照河北省物价局核定的收费项目和收费标准执行。
2. 各专业学费标准5000元/年。
3. 住宿费:500元/年。
06
资助政策
07
颁发学历证书的学校名称及证书种类
08
联系方式
学院地址:河北省邯郸市冀南新区滏阳大道1号
邮 编:056046
联系电话:

以下说明仅供参考,请以河北省教育考试院官方网站公告为准。
1
什么是高职单招?
2
高职单招招生计划是如何编制的?如何查询?
3
“河北省高职单招服务平台”的作用是什么?
4
高职单招工作流程是怎么安排的?
5
考生如何报考和缴费?需要注意哪些内容?
具体报考流程如下:
详细流程图如下:

特别提醒
6
报考统考计划的考生需要考试哪些科目?
7
报考对口计划的考生需要考试哪些科目?
8
考生参加考试需要注意哪些事项?
9
残疾考生如何申请考试合理便利?
2022年高考报名时已申请合理便利并审核通过的高职单招残疾考生,可在所选择考试类的考试前10个工作日,向对应牵头院校提出合理便利申请,学校在保证正常组考的前提下,为考生提供力所能及的合理便利内容。
10
考生如何查询考试成绩?
考生按照各牵头院校要求,在规定时间内,登陆河北省高职单招服务平台查询考试成绩。如对考试成绩有疑问,可在规定时间内向牵头院校提出成绩复核。详见各考试类考试实施方案或向牵头院校咨询。
11
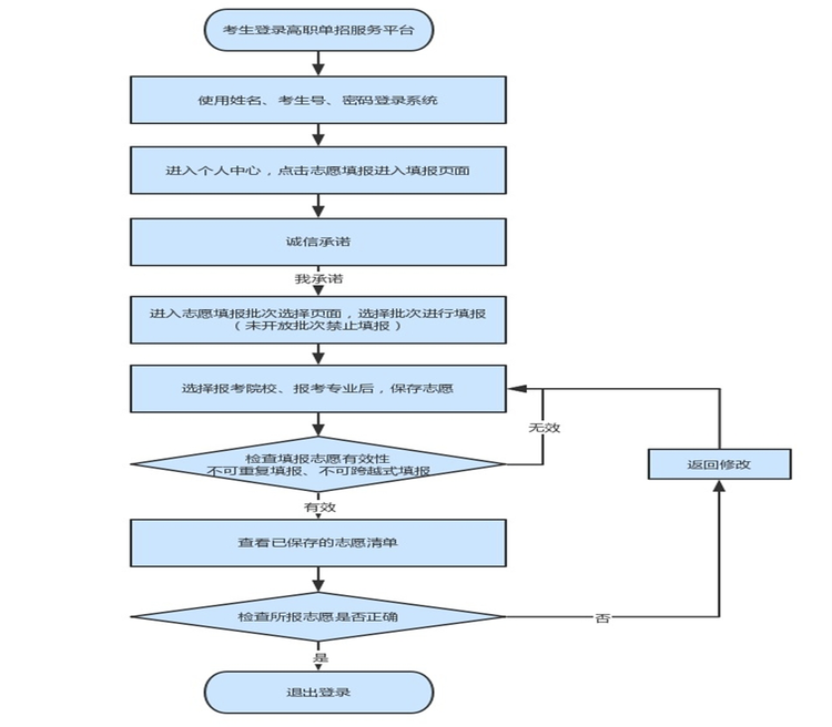
考生如何填报志愿?
志愿填报通过河北省高职单招服务平台进行。
一志愿填报时间为:2022年4月15日9时至17日17时;
二志愿采取公布缺额、征集志愿方式,填报时间为:2022年4月21日14时至22日12时。
考生每次填报志愿可在同一考试类中选报5所院校,每所院校最多填报6个专业。服从专业调剂的须勾选“服从专业调剂”选项。跨类填报的志愿无效。
网上填报志愿系统操作流程:
01
考生登录:
02
填报志愿:
03
查看志愿:
04
退出系统

12
高职单招是如何录取的?
高职单招录取工作通过远程网上录取方式进行,由各考试类牵头院校共同组织实施,一志愿和二志愿均实行平行志愿投档。每次志愿投档时,根据考生填报志愿和各考试类投档规则,将其电子档案投给相关考试类符合条件的院校,由院校根据本校招生章程和录取规则,确定考生是否录取及其录取专业。
13
哪些考生可以申请免试录取?如何办理?
14
考生如何查询录取结果?
2022年4月21日14时,考生可通过河北省高职单招服务平台查询一志愿录取结果。
15
已被高职单招录取的考生,还能参加当年的统一高考等考试和录取吗?
已被高职单招录取的考生,不能参加当年普通高校招生统一考试(含普通高中学业水平选择性考试)和对口招生考试及录取。
16
违规处理有什么规定?